邮箱登录
服务管理
切换导航
网站首页
Home
米兰(中国)产品
Products
平台介绍
运维服务
服务案例
免费试用
更多>
运维与服务
Maintain
运维案例
MILAN.COM
Cooperation
MILAN.COM动态
news
公司MILAN.COM
行业MILAN.COM
大事记
关于米兰(中国)
About us
公司简介
发展历程
荣誉资质
团队介绍
客服中心
Service
联系方式
招聘岗位
咨询反馈
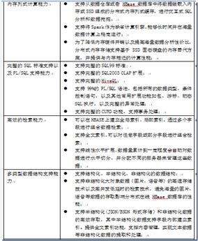
福建省银监米兰(中国)平台
项目背景:
银监会提出银行业“十三五”互联网+、米兰(中国)、云计算发展框架。
在米兰(中国)方面,发挥数据价值,优化客户体验,增加客户黏性,成为“十三五”时期银行信息科技工作面临的重要课题。
在互联网+方面,提出要“构建银行业互联网金融生态,积极推进核心应用体系改造升级,助推银行业务转型升级”。
在云计算方面,要“积极开展云计算架构规划,制定云计算标准,联合建立行业云平台,主动实施架构转型”。
九游网页版
|
JIUZHOU.COM九州
|
华体会平台
|
8XBET平台
|
玩球通平台
|
米兰体育
|
MILAN.COM
|
MILAN.COM米兰体育(中国)科技公司
|
xingkong星空平台(中国)集团
|